产品分类
PRODUCT CLASSIFICATION相关文章
RELATED ARTICLE
2021-11-03
2019-12-05
2020-08-26
2020-05-26
2021-05-24




| 品牌 | 博敏特 | 适用领域 | 塑料,食品,包装,冶金,机械,纺织,制冷,烘箱,其他 |
|---|---|---|---|
| 安装方式 | 法兰固定 | 工作原理 | 智能型 |
| 重量 | 0.35kg | 常见种类 | 标准热电偶 |
| 分度号 | S | 热响应时间 | 1s |
| 允差等级 | Ⅰ级 | 联接型式 | 多种可选择 |
| 允差值 | 0.15℃ | 材质 | 塑料 |
| 外形尺寸 | L140×W132×H60m*m*m | 产地 | 国产 |
| 加工定制 | 是 |
DM6213系列 多通道采集器
(隔离型)
一、功能特点
多通道输入,电源/通讯/输入隔离 隔离电压1200V。
各通道互相隔离,隔离电压1200V。
多AD并行采集,2秒刷新所有通道。
LED显示/宽温LCD中文英文操作显示。
默认60分钟定时息屏功能降低能耗。
带按键方便用户现场调试设置。
两个独立隔离防雷RS485接口,标准MODBUS-RTU通讯协议。
DIN35导轨安装方式。
二、钨铼热电偶采集器主要技术指标

三、产品端子接线

四、钨铼热电偶采集器产品选型
多通道采集器 DM6213-□□-□□□-□□-□(M212)
①② ③④⑤ ⑥⑦ ⑧⑨

备注:1、各通道输入类型都可以分别设置订货为热电偶时可以设置为0-100mV,可以接分流器。
2、选型必须完整,没有选到的功能也要填上代码,选型举例:DM6213-T07-R0T0SS-0D-32(M212)
3、端子69、70COM2可以做从机只有测量值供上位机读取,也可接DM6240继电器输出或DM6241模拟mA/V输出。
五、操作说明
(一)按键功能 仪表按键为轻触式按键,使用时请勿用力按压。在息屏状态下,按任何按键都可以唤醒显示。

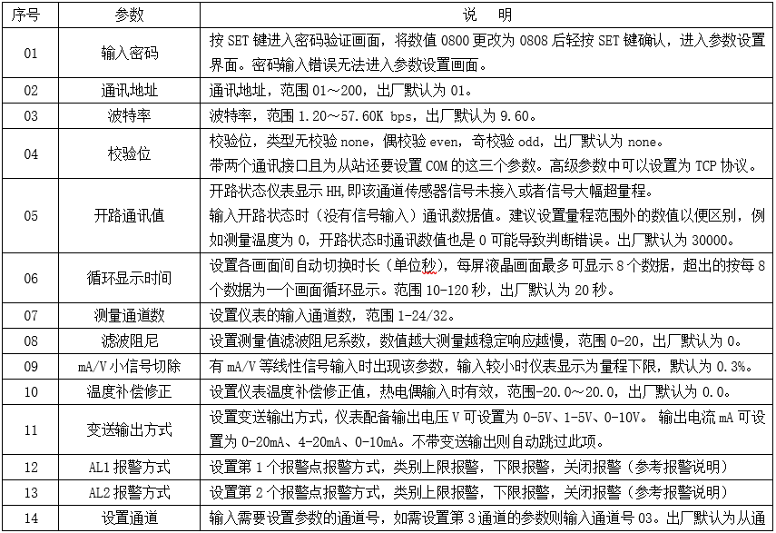
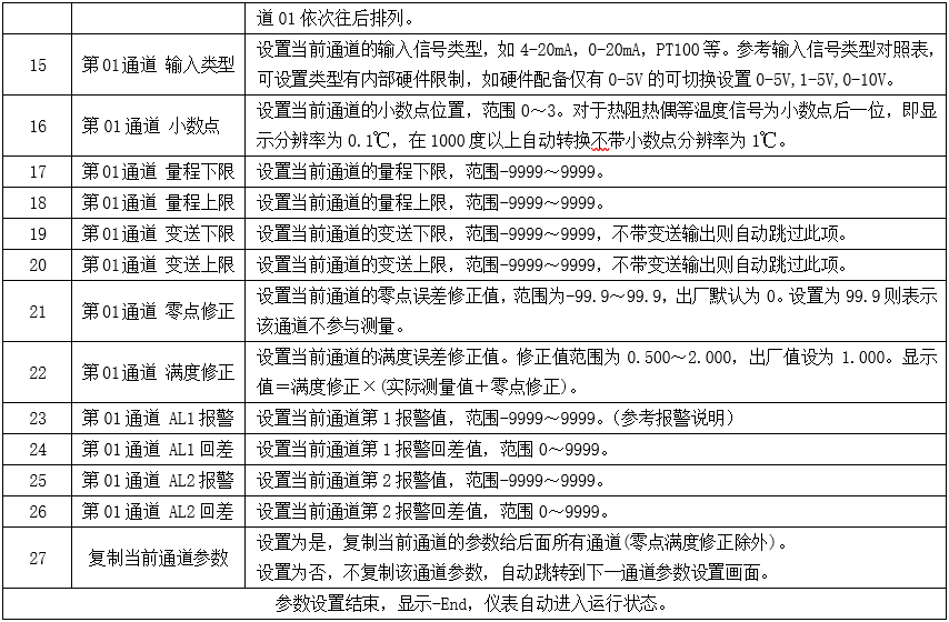
(二)参数设置
工作状态下,仪表同时显示多个通道测量值,按住SET键不动约1秒进入密码验证画面。在设定状态下,显示参数提示信息、设定值。如果设定过程中约 60 秒钟无按键操作,则自动退出设置状态进入运行状态。设置好一个参数后,再按 SET 键确认进入下一个参数设置状态。在设置过程中,长按◄键不动约2秒返回上一个参数设置状态。



六、通讯说明
(1)本产品配RS485接口,直接与计算机通讯。RS485标准通讯距离1.5km,可以挂接多个仪表。RS232标准通讯距离15m,只能挂接一个仪表。RS232接口的TXD、RXD、GND分别接计算机串口的第2、3、5管脚。数据格式为1个起始位﹑8个数据位﹑1个停止位,校验位可设置。为避免通讯冲突,仪表都处于侦听方式。计算机按规定地址向某一仪表发出一个命令,然后等待一段时间,等候仪表回答,仪表收到正确命令后再发送出数据。发送结束后仪表又处于侦听方式。同一系统中,仪表地址不能相同,波特率要一致。
(2) 采用标准Modbus-RTU通讯协议,使用其中的03、04、06功能号。在使用组态软件触摸屏时,选用设备为标准Modbus或modicon(XX康)的PLC,Modbus-RTU地址型,功能号为3X或4X都可以,寄存器地址是从开始,数据为有符号16位整型,使用组态王时寄存器(即4x001,4x000),别的组态软件有可能是从3x001或3x000开始。需用户根据实际情况处理小数点位数。用户编程建议定义有符号的整型数据即可,也可以通过计算,当数据大于0X7FFF(十进制32767)时,用65536减去该数据再取负,例如通讯传输数据为0XFF9C(十进制是65436),65536-65436=100,再取负数即为-100,专业算法也可以用取反加1。对于长整型数据如累积量等,数据值=高位×65536+低位,也可以选择数据类型为长整型(Long),系统自动计算出累积量。寄存器4x1024起为测量值的单精度浮点数类型,执行标准IEEE754,例如0x42CAFBCF对应101.4918(另见高级参数设置四个字节排列顺序可设置)。


七、报警说明
该仪表可带1个或多个报警设置,每个通道可设置报警或多通道共用一组报警参数公共报警。采用报警值回差值两个参数避免继电器频繁动作。另外高级密码有报警延时功能。
上限报警:测量值高于报警值则处于报警状态,测量值低于报警值-回差值后,解除报警状态;
下限报警: 测量值低于报警值则处于报警状态,测量值高于报警值+回差值后,解除报警状态;
关闭报警值:禁止报警。 各通道报警状态值通讯可以读取。
八、联系我们
博敏特成都科技有限公司致力于工业自动化控制领域,集研发、生产、销售、服务为一体,是一家专业的智能测量控制仪器仪表制造商。依托公司20多年研发经验的累积与不断创新,形成自有知识产权品牌bomite®系列产品,包括记录仪、单通道测控仪、多通道巡检仪、流量积算仪、PID控制仪、称重仪表、隔离栅安全栅、电压电流表、频率转速表、定时器计数器、信号源等等数十个系列,产品广泛应用于化工、电力、石油等各类工业、科研现场。
博敏特始终坚持“精益求精,工匠精神"的理念,不断开拓创新,以质量为核心,以工业4.0为导向,诚信经营,用心服务,竭诚为用户提供工业级的自动化仪器仪表。